中国农业大学2019届毕业生校园招聘会邀请函(秋季学期2018.09-2018.12)
尊敬的用人单位:
首先,感谢贵单位多年以来对我校毕业生就业创业工作的大力支持与合作!
中国农业大学作为教育部直属高校,是我国现代农业高等教育的起源地,其历史起自于1905年成立的京师大学堂农科大学。学校先后进入了国家“211工程”和“985工程”重点建设大学之列,2017年入选一流大学建设高校(A类)。
回首百年,学校发展对社会的最大贡献,就是人才的培养和科技的创新。尤其是新中国成立和改革开放以来,在我们的校友中间,涌现出一大批科技精英、行业精英、优秀企业家和政府高级官员,也涌现出许许多多在各自岗位上辛勤耕耘的各类人才;在农业科技创新方面,学校发挥了重要的引领作用,取得了国家科技进步特等奖等一大批奖励,为我国农业科学和农业生产的发展,做出了突出贡献。
回首百年,学校逐渐形成了宝贵的精神传统。“团结、朴实、求是、创新”的优良校风,“解民生之多艰、育天下之英才”的办学宗旨,激励着一代代农大人,继往开来,薪火相传,艰苦奋斗,力展宏图。
10年来,党和国家最高领导人先后到我校视察并给予指示,极大地鼓舞了我校广大师生。胡锦涛同志2009年5月2日视察我校,明确提出了加快建设世界一流农业大学步伐的要求;习近平同志2012年9月15日来到我校参加全国科普日活动时,进一步明确指示要把我校建成有中国特色、农业特色的一流大学。我们倍感使命光荣,也深感责任重大。
中国农业大学是“全国普通高校就业工作先进集体”,就业创业办公室是北京地区高校示范性就业中心,具有一流的招聘场地和设施,是北京地区高校毕业生招聘基地之一,面向广大用人单位和全北京市高校毕业生开展招聘服务,我们将以专业的服务、细致的工作、良好的环境,为贵单位在首都搭建一流的人才交流平台。
为建设以农业高校为主体的毕业生就业市场,加强与用人单位的交流与沟通,满足各用人单位集中选拔、招聘人才的需要,促进学校、毕业生、用人单位之间的交流和沟通,给用人单位和毕业生架起双向选择的桥梁,促进毕业生高质量精准就业;
兹定于2018年09月至2019年01月,在我校定期举办多场2019届毕业生校园双选招聘会、并可接待企业举行专场宣讲招聘会,在此诚挚邀请各用人单位到中国农业大学招贤纳才,我们将加大精准推送和宣传力度,组织2019届本、硕、博毕业生参加每场招聘会。
2019年我校共有毕业生6587人(其中本科生2821人,硕士研究生2463人,博士研究生1303人),详见附件:2019届毕业生宣传册。
欢迎2019届毕业生积极参加校园招聘会!
具体安排如下:
一、2019届毕业生秋季学期大型校园双选会相关安排如下:
1、双选会地点
东校区:中国农业大学东校区(北京市海淀区清华东路17号)1号学生公寓楼(公主楼)三层招聘会场
西校区:中国农业大学西校区(圆明园西路2号)和园 四层学生活动
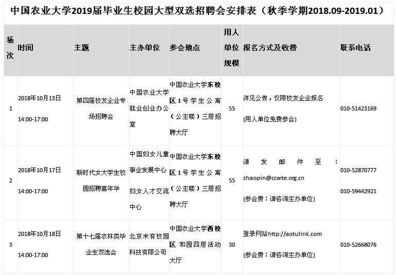
2、场次及时间安排




注:根据学校规定,用人单位每学期只允许进校参加一次大型双选会,请各用人单位依据实际情况选择。参会学生无需报名。用人单位规模是标准展位数量,可容纳相应展位数量的用人单位。根据情况可增加临时展位,东校区招聘会场可扩展至10家用人单位,西校区招聘会场可容纳30家用人单位。