湖南省怀化市农业科学研究所2017年公开选调、招聘14名工作人员公告
怀化市农业科学研究所现系市直公益一类正处级差额拨款事业单位,拟组建怀化市现代农业科学院,新设立的科研所等部门因工作需要,经研究决定,需公开选调、招聘工作人员14人。现将有关事项公告如下:
一、招聘原则
坚持公平公正、按岗设置、择优选择、全员聘用原则。
二、招聘要求及计划
1、基本条件:政治可靠、讲政治规矩,拥护党的领导,遵纪守法;热爱农业科研事业,吃苦耐劳,能下田搞科研工作。
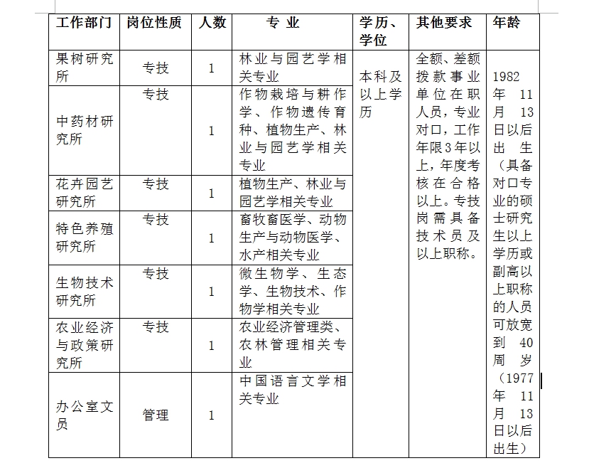
2、公开选调其他条件

3、公开招聘其他条件

三、招聘程序
(一)发布信息
招聘信息在怀化人事考试网、怀化机构编制网、怀化农网、怀化日报面向社会公开发布。
(二)报名及资格审查
1、报名时间:
2、报名方式:由本人现场报名。报名地点为怀化市农业科学研究所人事科(迎丰东路138号);联系电话:0745-2855220。
3、报名需提交材料及要求:应聘者报名时应提交本人有效身份证、学历学位证书、专业技术等级证和有关材料原件,以及复印件一式2份,《怀化市农业科学研究所公开选调、招聘报名表》2份,近期同底1寸免冠彩色照片2张。
4、资格审查。对报名人员的资格条件等相关材料进行审查,招聘计划与报考人数的比例不低于1:3,确需要降低开考比例的,经市人社局批准方可进行。
(三)考试、面试方式。
公开选调、招聘人员进行笔试+面试形式进行。笔试内容为报考专业知识,总分100分。按岗位数1:3比例进入面试人员(降低开考比例,参考人员可全部进入面试范围),面试采取结构化面试进行,总分100分。综合成绩按笔试和面试6:4比例计分。
(四)按照专业岗位设置报考人员综合成绩由高分到低分按1:1确定体检、考察人选。
(五)体检。根据综合成绩从高到低的顺序,按招聘计划岗位1:1的比例确定体检人选。体检标准参照《国家公务员录用体检通用标准(实行)》执行。
(六)考察。单位将组织纪检、人事、相关职能部门对体检合格人员进行考察,凡弄虚作假者取消其录用资格。体检、考察不合格者不予录用,依次递补,递补不超过2次。
(七)公示。对体检、考察合格的人员进行公示。公示时间7个工作日,公示无异议的,报相关部门按照有关规定办理入编、聘用手续。
五、招聘纪律
(一)招聘工作做到信息公开、过程公开、结果公开,接受人社、编制、纪委和社会监督。
(二)应聘人员有下列情形之一的,取消录用资格:
1.伪造、涂改证件、证明、档案,或以其他不正当手段获得应聘资格的;
2.在考试、考察和体检过程中作弊的;
3.其他违反公开招聘有关规定的行为。
六、本方案由怀化市农业科学研究所负责解释。
监督电话:0745-2855220。
怀化市农业科学研究所
附件:公开招聘报名表