近红外光谱技术在饲料质量安全控制领域的应用
近红外光谱技术应用领域遍及农产品、食品、饲料、化工、医药、纺织工业等,特别是在农产品加工领域,如饲料、面粉、油脂生产厂,近红外分析具有其独特的优势。我国饲料行业在20世纪90年代中期开始引进光谱技术,该技术在饲料行业中的使用得到逐步推广。
1定量分析
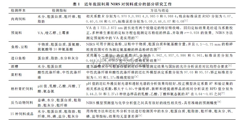
近红外光谱技术在饲料成分的定量分析应用是近红外光谱技术使用中人们最为熟知的一面。国外学者利用近红外光谱技术对饲料的常规营养成分分析已做了大量的研究。我国近红外光谱技术研究起步较晚,但在近几年已取得了不少的成绩,主要包括:饲料的常规营养成分分析、饲料中氨基酸的测定、矿物元素的检测以及有毒有害物质的检测等几个方面,所做的部分工作见表1。
目前国内学者对饲料原料中化学成分的研究比较多,起初以饲料水分、粗蛋白质、粗脂肪、糖、淀粉、纤维素等测定较多,如丁丽敏等对豆粕、棉籽粕、菜籽粕、麦麸、鱼粉中的粗蛋白质进行了近红外光谱分析研究;苏彩珠等利用近红外透射技术初步建立了肉骨粉中蛋白质的检测方法;王丹红等运用近红外漫反射光谱技术定量测定进口鱼粉中的蛋白质、脂肪、水分和灰分,等等。随着对近红外光谱技术的逐渐深入了解,使用近红外光谱技术测定饲料成分由常规营养成分的定标模型建立,逐渐向无机矿物质元素的检测过度,成功对鱼粉等饲料成分中的常规营养成分及钙、磷、盐分等矿物元素建立了近红外定量测定模型。鱼粉常规成分的近红外光谱分析定标结果为:决定系数R2和交互验证标准差分别为0.9559和0.216(水分),0.9651和0.386(粗蛋白质),0.9421和0.288(粗脂肪),0.8899和0.249(钙),0.9553和0.085(磷),0.9235和0.135(盐分);验证结果:决定系数R2和标准差RMSEP分别为0.9395和0.314(水分),0.908和0.827(粗蛋白质),0.9101和0.613(粗脂肪),0.8353和0.474(钙),0.83和0.294(总磷),0.9238和0.393(盐分)。近红外光谱技术在饲料领域的使用逐步深入和广泛,2007年刘贤等建立了青贮秸秆饲料pH值、挥发性有机酸及氨态氮的近红外定标模型。近红外光谱技术除了可测定饲料中的常量和微量营养成分外,还能快速测定饲料中的某些有毒有害成分、抗营养因子及药物成分,如棉酚、植酸磷和葡萄苷等,以及氨基酸、可消化氨基酸、消化能、代谢能的测定等,实现对饲料原料和成品营养成分的快速检测。王文杰曾用近红外光谱技术检测预混料中VA、喹乙醇、土霉素。近红外光谱技术应用于饲料领域,显示了检测速度快,可同时测定多项指标,获取被测物信息全面,可更综合表现被测物特异性等优点。对于所建立的近红外模型准确率高可作为定量测定饲料成分的快速检测手段,弥补传统化学分析耗时长的不足。
2溯源、甄别
饲料工业涉及农产品、医药、化工等多个领域,需要完备的技术手段才能更好的保证饲料质量与安全,才能有助于饲料行业的监管以及养殖业的健康发展。而近红外光谱技术不仅在饲料成分上可以与传统化学分析方法相媲美,而且有着快速甄别成分产地以及真假判别的功能,这使近红外光谱技术在饲料行业中有着特殊的作用。原料是影响饲料质量的最基本因素。原料来源不同的配合饲料不仅直接影响动物机体对饲料吸收利用的效果,而且原料特性对动物生长存在着潜在的、复杂的、难以预测的影响,如动物源性蛋白用于反刍动物饲料中造成“疯牛病”的大范围传播就是最具代表性的例子。我国农业部也于2001-03-01发布了《关于禁止在反刍动物精料补充料中添加和使用动物性饲料的通知》。因此,在评价饲料品质时,饲料原料的来源关乎其安全性,对饲料来源的追溯越来越受到人们的重视。在肉骨粉检测方面,国外学者Dolores等利用近红外光谱技术快速检测饲料中肉骨粉含量的可行性,结果证明该技术可以很好的检测各种饲料中肉骨粉的含量。国内牛智有等学者,建立了鸡饲料、猪饲料和牛饲料中肉骨粉含量的近红外光谱技术定量分析模型,可以较好的检测饲料中肉骨粉含量。杨增玲等利用近红外反射光谱法分析了精补料中肉骨粉的含量。此项技术的完成,对于丰富我国饲料安全性快速检测手段具有重要意义。饲料掺假是影响饲料质量与安全的另一因素,也是影响饲料行业管理的一个难点。中国农业科学院饲料研究所经过多年不懈的努力,成功研究开发了“添加剂产品近红外指纹图谱鉴别技术”,将近红外特征指纹图谱技术创新性地应用到饲料添加剂产品的鉴别中,从而将近红外光谱技术作为一种直接的检测技术来应用。图谱比较法建立的氯化胆碱等25种添加剂产品的比较分析系统,对掺假含量5%以上的假冒产品的鉴别准确率为100%;模型判别法可以对产品进行快速的定性定量分析,准确判定产品的合格性,对掺假含量超过1%的样品的鉴别准确率为100%。近红外光谱技术对于产品的溯源管理和鉴别的应用,为饲料行业的管理提供了新的技术支撑。
3在线检测及质量控制
由于近红外光在光纤中有良好的传输特性,通过光纤可以使仪器远离采样现场,实现远距离在线测量,生产中可以在生产流水线上装配近红外装置。对原料和成品及半成品进行连续在线检测,及时监测原料及产品品质的变化,维持产品质量的稳定。近红外光谱技术的在线检测功能与传统化学分析方法相比有着显著的特点,避免了以往化学分析结果的滞后性,达到了瞬间检测的效果,测试成本低,分析速度快,便于在线实时监测,可满足现场测量的要求。杨海锋等通过选择大豆原料、浸出粕、豆粕成品作为在线监控位点,并针对每一监控位点的监控指标,研究建立相应的定标模型,完成了对豆粕生产过程质量的在线监控。另外,近红外光谱分析技术还可用于在线监控产品加工中物理参数的变化,如物料的混合均匀度、粉碎粒度、淀粉糊化度、硬度等与加工质量直接相关的指标。LU等建立了淀粉糊化度、黏度等理化特性的近红外光谱预测模型,可进一步用于监控饲料生产过程中的调质和制粒效果;Fretas等以高效液相色谱法为对照方法,发现可用近红外光谱分析技术分析药片的溶解度和溶解曲线,建立的预测模型的相关系数达到0.80~0.92,此技术可推广用于测定水产颗粒饲料崩解速度,从而对生产参数做出相应调整,更有效的监控和保证饲料的质量。
4近红外光谱技术在饲料业应用的展望
近红外光谱技术在饲料质量安全控制领域的应用仅有20多年历史,但与化学分析法、生物试验、饲养试验等传统的饲料质量评价方法相比,该技术具有快速无损、样品前处理简单、无需化学试剂,能同时分析多项指标等传统分析方法无法比拟的优势,而且更为重要的是该技术的准确性能够满足饲料工业的要求;2002年底,国家正式颁布了近红外分析的国家标准(GB/T18868—2002),这标志着这项检测技术在我国已成为标准的饲料检测方法。因此,近红外光谱技术成为饲料质量和安全监控中不可缺少的技术。近红外光谱技术最初应用于农副产品中,相对其他领域而言,近红外光谱技术对农副产品的检测较为成熟,具有更好的研究基础。从近红外光谱技术的应用发展过程:首先用于饲草原料和谷物类原料中水分和粗蛋白质含量的检测,随后利用该技术分析鉴定饲草原料的品质,测定常规营养成分含量,后对饲料的氨基酸成分进行逐项检测,并且发展到从常规成分的测定到维生素、无机物的测定以及青贮饲料中发酵产生的挥发性等物质的测定的发展过程。近红外光谱技术在饲料领域的发展,要依靠社会的进步、企业的认知来一步一步完成。随着近红外光谱技术的日趋完善,它在饲料领域的应用将具有更广阔的发展前景。